-
Liczba zawartości
505 -
Rejestracja
-
Ostatnia wizyta
Typ zawartości
Profile
Forum
Galeria
Kalendarz
Blogi
Articles
Member Map
Sklep
Zawartość dodana przez grzejanc
-
Hmmm... DNU... Ogólnie nie lubię zdjęć makro, BP jednak oddaje całą kwintesencję. Pozdrawiam.
-
2 mniejsze cyrkulatory będą lepsze. W takim razie jak zostawisz ten filtr, sprawdzaj regularnie przy okazji np. podmian, czy na jego dnie nie zbiera się syf...
-
Taki plan Ci chyba nie zadziała. Akwa prawie 100L a chcesz do niego FZN3. Takie w oryginale Aquael stosuje do kostek 30L i może się sprawdza, ale przy skróceniu gąbek o połowę oraz uzupełnieniu miejsca np o ceramikę albo według upodobania. Do tego jeszcze trzeba najlepiej rurkę pobierającą wodę zabezpieczyć jakąś siatką aby nie zaciągnęła życia do środka filtra. A obok dajesz pompę cyrkulacyjną do 5.5tys L/h (regulowane) za ponad 600zł. Może na początek zorientuj się jak wygląda sprawa z filtracją, cyrkulacją oraz odpieniaczem w podobnych gabarytach? Np Reefmax? Może przy długości 60cm warto poświęcić te 10cm na panel i tam spokojnie wszystko upchać? Filtrację, powrót, mały odpieniacz? Kwestia tylko dołożenia szybki. Ja bym tak zrobił. Pozdrawiam.
-
-
Sprawdziłem praktycznie - można.
-
DS18B20 to dobry czujnik. Dlaczego nie jesteś do niego przekonany? Napisanie programu do założeń, które podałem to kilkanaście/kilkadziesiąt minut. Później już tylko zaprojektowanie schematu i płytki, wykonanie projektu i można cieszyć się gotowym urządzeniem. Wiem, bo taki projekt jakiś czas temu wykonałem. Pozdrawiam i życzę sukcesów. PS. Czujnik jest cyfrowy więc niezbędne będzie zapoznanie się z notą katalogową oraz zaprogramowanie i obsługa również cyfrowo.
-
Witam. Skoro nie wiesz jakie ma mieć funkcje Twoje urządzenie (a przecież to jest podstawa początku pracy) to po co zaczynać? Najpierw określ sobie początkowe parametry i wymagania odnośnie urządzenia. Później weź się za pisanie programu i jak wszystko będzie działało jak trzeba zostanie projektowanie i wykonanie urządzenia. A jeśli chodzi tylko o uruchomienie jednego przekaźnika codziennie o tej samem porze, to polecam analogowe timer'y (kilka zł w marketach) i problem z głowy. Szkoda zaprzęgać do tego procesor. No ale oczywiście, jak już to było zaznaczone w innym poście, nie rozumie ten, co nie majsterkuje... Czekam więc na prezentację urządzenia i życzę powodzenia oraz sukcesów na tym pięknym technicznym polu. Pozdrawiam
-
Witam. Kontroler powinien mieć menu: - ustawienie temperatury minimalnej, powyżej której włącza się grzałka - ustawienie temperatury maksymalnej, powyżej której załączą się wentylatory Na jakich czujnikach jest układ?
-
Witam. W sprawach technichnicznych - PRV.
-
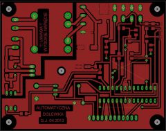
Raczej wypożyczyłeś do testowania W razie pytań, nie robię tych dolewek na handel, ni mam czasu na to i zamiaru. W wolnej jednak chwili mogę zrobić na życzenie po kosztach części. Robociznę sam opłacam i jest ona wliczona w piwo, które wypiję za Wasze zdrowie przy montowaniu Pozdrawiam
